前言
2021年是中国共产党成立100周年,百年风雨征程,谱写盛世图景,中国共产党带领团结中国人民取得革命、建设、改革的一个又一个伟大胜利。站在“两个一百年”的历史交汇点,为表达对中国共产党百年华诞的祝福和展望,做好高校党史学习教育工作,引导广大学生增强历史责任感、使命感,坚定信念跟党走,培养学生爱国、爱党、爱人民的思想情感和高尚品德,构建“不忘初心、牢记使命”主题教育长效机制,扎实做好新形势下我校党校各项工作。
4月27日至28日,哈尔滨工业大学(深圳)党校为2021年春季学期发展对象培训班、预备党员培训班共413名成员开展了学习“红色文化”的系列主题活动,以诵读、合唱、话剧等形式,呈现出了一场别开生面的“红色盛宴”。
以下是部分展示小组的初赛掠影:

刘伯坚遗墨《生是为中国,死是为中国,一切听之》
——预备党员一班

周恩来《大江歌罢掉头东》
——预备党员四班

刘少奇致女儿家书《不应当马马虎虎地度过你的青春时期》
——预备党员九班

成贻宾写给未婚妻彭毓芬《我拟定新生十大信条》
——发展对象二班一组

《平型关大捷纪念碑碑文诵读》
——发展对象三班二组

红色经典歌曲合唱《团结就是力量》
——发展对象四班一组
在红色文化展示大赛的初赛中,同学们积极参与,通过诵读红色家书、演绎红色故事、配音经典电影等多种形式,深入学习了红色历史,在学习和展示中,更深刻地领会了党在百年奋斗历程中形成的红色精神,汲取了更多继续前进的智慧和力量。
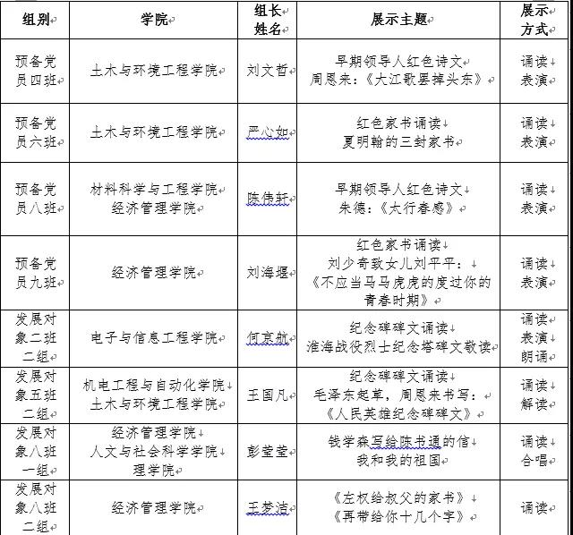
经过评选,共有8支队伍突出重围晋级决赛,他们是:

决赛将于5月28日下午14:00于学校活动中心一楼举行,届时将决出冠亚季军,让我们拭目以待。