深圳市南山区桃源街道深圳大学城哈尔滨工业大学校区 电话:0755-26033876 Copyright@2002-2016 HITSZ.EDU.CN 哈尔滨工业大学(深圳) 粤ICP备 15069706号-1
技术支持:网络与计算中心

【哈工大(深圳)宣】(金淑芳/文、 丁一平/图 )“八女英魂,光照千秋;身陷渣滓洞,愿把牢底座穿!百年党史中的巾帼力量”“走下抗美援朝的战场,扎根甘肃,建设家乡,报效祖国”。6月11日,哈工大(深圳)庆祝建党100周年“忆百年初心,承党史精神”微型党课大赛精彩落幕,各基层党委选拔推荐的13名教师、学生选手用心用情讲述党史红色故事,将信仰的力量转化为奋进路上的强大动力。
进入到决赛的13位选手来自教学、科研、思政等工作一线以及本科生、研究生党支部。在5分钟的精彩展示中,参赛师生聚焦于红船精神、长征精神、东北抗联精神、 “八百壮士”精神、特区精神等百年党史中的强大精神力量,通过讲述杨靖宇、江姐、邓颖超等英雄烈士爱党爱国的事迹,展现了用鲜血和生命坚守共产主义理想的信念,深深地感染了在场的每一位同志。
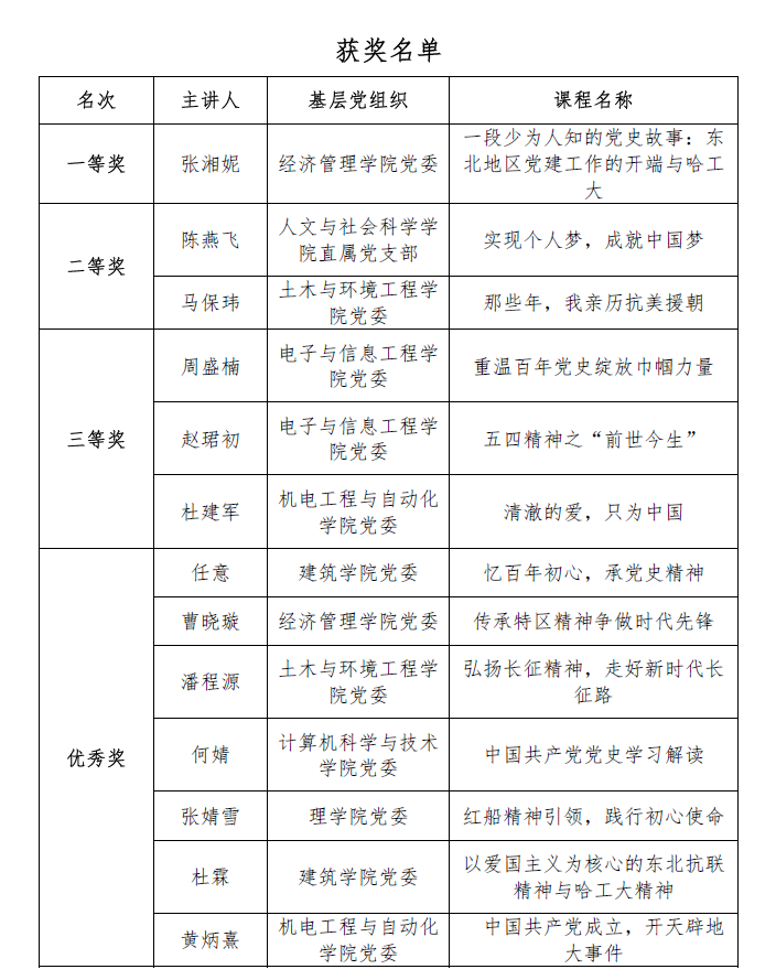
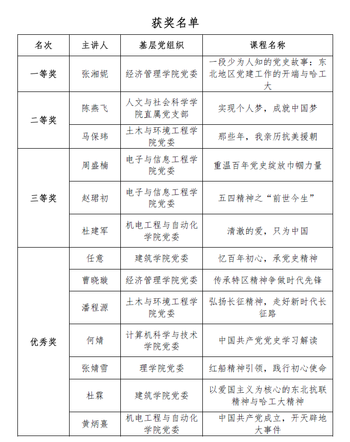
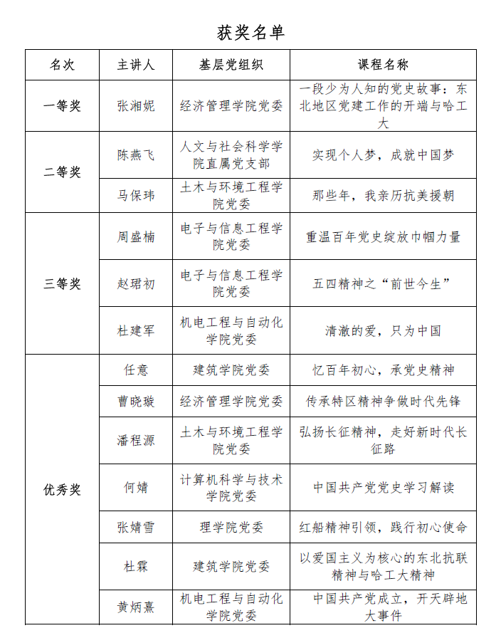
经过激烈角逐,经济管理学院党委张湘妮以《一段少为人知的党史故事:东北地区党建工作的开端与哈工大》荣获一等奖, 陈燕飞的《实现个人梦,成就中国梦》、马保玮的《那些年,我亲历抗美援朝》荣获二等奖,周盛楠的《重温百年党史绽放巾帼力量》、赵珺初的《五四精神之“前世今生”》、杜建军《清澈的爱,只为中国》获三等奖,任意等6名师生获优秀奖。
哈工大(深圳)党委组织部部长徐晶,各学院党委(党总支、直属党支部)书记、副书记,2021年春季积极分子培训班学员和各党支部党员代表通过线上方式参与活动。
附:![]()

![]()





活动现场




颁奖仪式

合影留念