深圳市南山区桃源街道深圳大学城哈尔滨工业大学校区 电话:0755-26033876 Copyright@2002-2016 HITSZ.EDU.CN 哈尔滨工业大学(深圳) 粤ICP备 15069706号-1
技术支持:网络与计算中心

【哈工大(深圳)宣】(吴锐婵 倪萌 文/图 )11月4日,哈工大(深圳)“强理论、守初心、担使命”微党课大赛决赛在师生活动中心举行,12名师生选手参赛,讲述身边的“初心”故事。
哈工大(深圳)党委书记吴德林,校长助理韩喜双、马广富、梁大鹏,各学院党委(党总支、直属党支部)书记、副书记,及各党支部党员代表出席。
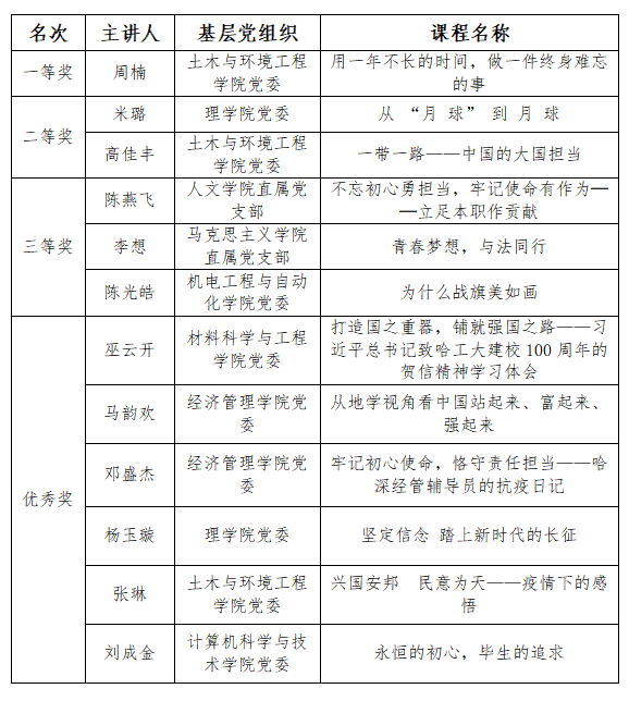
比赛现场,参赛师生将目光聚焦身边的大小事,从地学视角看中国发展、到仰望月亮实现航天强国梦,从“一带一路”的大国担当,到新时代科研“长征路”、坚守岗位抗击疫情等,一个个恪守初心、勇担使命的动人故事,选手们娓娓道来,每一个讲述都不超过6分钟。选手们紧扣主题,立足岗位,以小见大,多层次多角度地展示新时代各行各业工作者的家国情怀,赢得了在场师生的阵阵掌声。经过激烈角逐,土木与环境工程学院硕士生第五党支部周楠以《用一年不长的时间,做一件终身难忘的事》课程荣获一等奖,米璐、高佳丰荣获二等奖,陈燕飞、李想、陈光皓获三等奖,巫云开等6名师生获优秀奖。
吴德林在讲话中表示,微党课是弘扬理论联系实际的马克思主义学风、开展“不忘初心、牢记使命”主题教育的重要举措。选手们选题鲜明、案例生动、深入浅出、见微知著,为在座师生上了一堂生动的党课。希望全校师生继续在深化“学思悟”中做到“知信行”的统一,自觉做习近平新时代中国特色社会主义思想的坚定信仰者和忠实实践者。
颁奖仪式上,学校海外归国教师合唱团还演唱了《哈工大之歌》。
附:
获奖名单







比赛现场

哈工大(深圳)党委书记吴德林做讲话


海外归国教师合唱团演唱《哈工大之歌》




颁奖仪式

合影留念