深圳市南山区桃源街道深圳大学城哈尔滨工业大学校区 电话:0755-26033876 Copyright@2002-2016 HITSZ.EDU.CN 哈尔滨工业大学(深圳) 粤ICP备 15069706号-1
技术支持:网络与计算中心

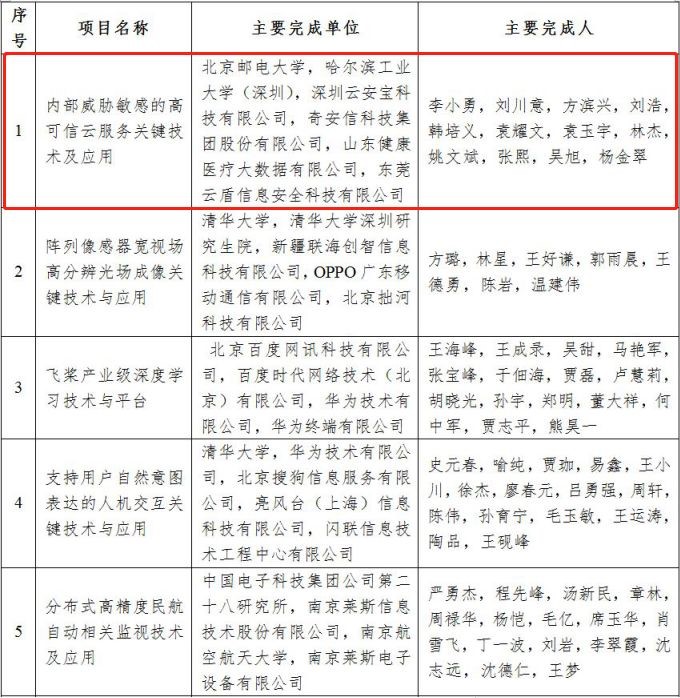
【哈工大(深圳)宣】(韩培义/文、图)近日,中国电子学会(中国科协全国性一级学会)科学技术奖评选结果揭晓,由哈工大(深圳)作为主要研发单位的科技成果“内部威胁敏感的高可信云服务关键技术及应用”荣获2019年中国电子学会科技进步奖一等奖第一名,并获选送2020年国家科技进步二等奖。该项目是我校2019年又一重大省部级奖项!
哈工大(深圳)计算机科学与技术学院方滨兴院士团队为项目主要研发团队,刘川意副教授、方滨兴院士、韩培义博士分别作为项目的第二、第三、第五完成人。
网络安全是国家安全的重要组成部分。随着政务云、企业云、商务云等国家重要基础设施的大规模部署与应用,发展面向以云安全为核心的新兴战略产业,突破云安全领域关键技术卡脖子的被动局面,对实现国家网络安全具有划时代的意义。该项目聚焦云服务背景下内部威胁带来的安全隐患问题,围绕“服务可信—操作可控—行为可审”三个关联维度,历经近十年的理论研究与技术攻关,形成“高效融合服务行为可信评测、实时感知特权行为可信管控、智能溯源恶意行为可信审计”的“三位一体”科技创新系统。经中国电子学会组织的权威专家鉴定,该项目整体技术性能达到国际领先水平。
基于上述研究成果,研究团队率先提出云堡垒机概念及其核心功能,并成功研制出云堡垒机的核心设备“云匣子”,扭转了云安全核心技术卡脖子的被动局面。
方滨兴院士和刘川意副教授立足深圳改革开放的最前沿,坚持产学研融合,做“有实际价值的研究与创新”,在科技成果转化方面探索了一条卓有成效的路径。该项目两次入选工信部电信行业网络安全试点示范项目,服务于中央网信办、华为、阿里云等5000家政企客户,显著带动了网络安全相关产业发展,提升了云安全领域自主创新水平和国际竞争力。(编辑 吴锐婵)

