讲座论坛
哈工大(深圳)首页
首页
校区要闻
媒体报道
通知公告
综合新闻
校园动态
讲座论坛
热点专题
重要关注
招标信息
官网首页
首页
讲座论坛
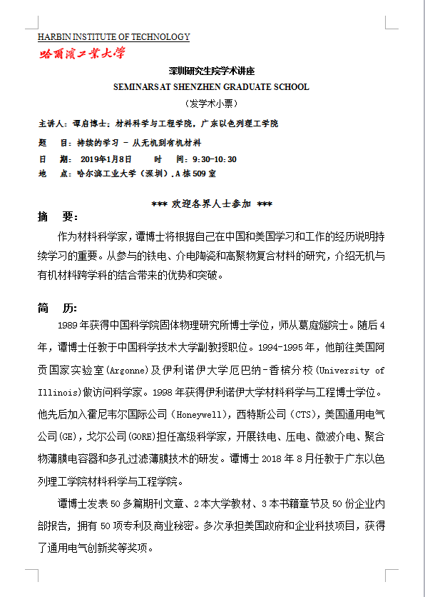
持续的学习 - 从无机到有机材料
发布时间:2019-01-07
来源:学院办公室
4951
热点新闻
哈工大深圳校区两大医工交叉研究院揭牌
韩国汉阳大学代表团访问哈工大深圳校区
何自开教授团队在深蓝、圆偏振有机发光二极管材料开发领域取得新进展
最新发布
04-07
10
述职亮卷,再启新程 ——智能学部2025学年学生组织述职大会圆满举行
04-02
50
信息学部信息科学与技术学院博士梁天豪荣获中国电子教育学会2025年优秀博士学位论文提名奖
04-02
70
周豫院长接受环球网采访——深度解读当前经济发展的关键抓手
04-02
41
厚植育人初心 传承工大精神——信息学部教师赴哈工大博物馆开展主题学习活动
04-01
62
谋篇布局 启新未来——未来学部召开“十五五”规划研讨会
04-01
44
潮涌四十载·青春再启航丨信息学部计算机与电子通信拔尖集群“行走的思政课”走进改革开放历史展馆
04-01
142
【2026年双代会】深圳校区代表团召开分组讨论会
04-01
131
哈工大深圳校区举办家长心理辅导团体活动
03-31
117
哈工大电气工程及自动化学院院长叶雪荣一行来访 共商哈工大电气工程学科“十五五”规划
03-30
123
信息学部计算机科学与技术学院博士毕业生刘成亮入选2025年度CSIG博士学位论文激励计划提名